2020-03-13 13:23:22
2020年是首次个税汇算清缴,历史意义巨大。
根据税务总局发布的《关于办理2019年度个人所得税综合所得汇算清缴事项的公告》,2020年3月1日至6月30日,纳税人要办理2019年度个税综合所得汇算清缴。
但是,当我们打开个税APP,准备一通操作的时候,发现系统提示2019年度个人所得税综合所得汇算系统暂缓开通。

由于疫情原因,具体开通时间将视疫情形势另行通知。
所谓有备无患,虽然功能暂时停止了,但是小伙伴们还是要仔细了解这次汇算清缴的相关知识。
针对首次个税汇缴清算,税务局近日也发布操作手册。其中有这么一点,我们必须要注意。那就是3月1日后需要办理汇算清缴的小伙伴务必要绑定银行卡。还没做好这项工作的,赶紧自查解决。
怎么绑?在哪里绑?超详细的操作说明告诉你!
个税汇算即将开始
绑卡这事儿要注意
时间紧,任务重!我们首先把这件事做完,后面再给你讲解详细的个税汇缴相关内容!
一、绑卡注意事项
1.建议绑定Ⅰ类银行卡
2.必须为本人身份证办理的银行卡
二、绑卡操作
可以在个人所得税APP或自然人电子税务局网站(web端)填报本人银行卡信息。
一)个人所得税APP中填报
1.在个人所得税APP的首页选择“个人中心”,并选择“银行卡”。

2.选择“添加”并填写银行卡信息。

3. 完成短信认证后,添加银行卡成功。

4. 银行卡添加完成后,可在“银行卡”--“管理”中进行解绑。
二)自然人电子税务局网站(web端)中填报
1.在自然人电子税务局网站首页选择“完善个人信息”;

2.选择“银行卡”,点击右侧“添加”;

3.添加银行卡信息,完成短信验证后,银行卡即添加成功;

4.选择需要管理的银行卡,可对已绑定的银行卡进行解绑操作;

首次个税汇缴
税务局发布操作手册
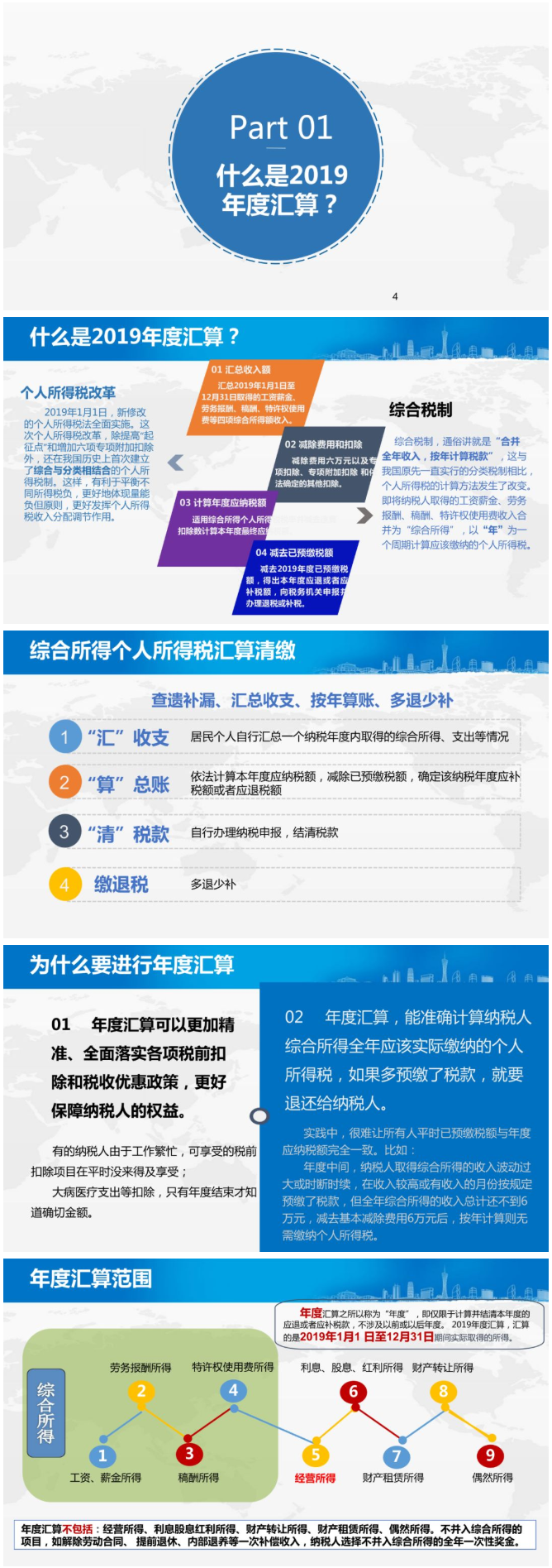
或许还有人不知道什么是个税汇缴清算?为什么要个税汇缴清算?现在用税务局发布操作手册给你讲清讲透!










51社保网
51社保服务号
外包一体化综合解决方案
智能社保SaaS服务
51社保暂不提供面向个人的社保代理服务,如想了解个人社保相关知识,请扫码关注「好社保」